专业手机前处理建模解决方案

将工程师经验与建模规范参数化集成,打造高效、统一、可传承的前处理流程

元王手机自动化前处理软件

元王手机自动化前处理软件以HyperMesh为基础平台,通过TCL/TK语言及内置API函数定制化扩展开发,专为手机零部件前处理建模设计。软件将复杂的前处理流程转化为自动化、流程化操作,大幅降低人工成本,提升仿真效率与结果一致性。

  • 精准仿真:多维度工况全覆盖,分析结果科学可靠
  • 设计赋能:优化结构设计,降低研发试错成本
  • 风险防控:提前识别设计隐患,保障设备运行安全
  • 高效便捷:零基础快速上手,大幅缩短研发周期

四大核心优势

以技术创新为核心,重塑手机前处理建模体验

仿真建模自动化

一键完成器件分类、网格划分、材料属性配置等操作,大幅减少人工干预,提升建模效率。

参数管理统一化

建模参数通过数据库统一管理,确保不同项目、不同工程师操作标准一致,仿真结果可追溯。

仿真操作流程化

导航式流程化操作界面,步骤清晰,逻辑连贯,新手也能快速上手完成专业前处理建模。

仿真经验参数化

集成资深工程师的行业经验,将复杂的建模规范转化为参数化设置,实现技术经验沉淀与复用。

核心功能特性

全方位覆盖手机前处理建模需求,打造高效便捷的操作体验

流程化交互操作

导航式流程化操作界面
直观的材料选择模式
灵活简洁的用户操作界面
多样化的快捷工具集

器件自动分类

导入模型后自动识别器件类型
按零部件属性智能分类管理
支持手动调整与自定义分类
分类结果可视化展示

定制化网格划分

四面体网格自动划分
简单六面体网格划分
螺钉专用网格划分
PCB/FPC/TP网格定制化

材料属性自动化配置

内置手机行业材料数据库
一键自动化创建材料属性
支持材料属性自定义编辑
材料参数统一管理与复用

连接关系自动化创建

一键创建器件间连接关系
连接关系数据库统一管理
支持常用连接类型快速调用
连接参数可视化调整

多样化快捷工具

模型快速编辑工具
网格质量检查工具
参数快速复制工具
结果导出快捷工具

四步完成前处理建模

流程化引导,自动化操作,轻松完成专业级手机前处理建模

01
导入模型

支持多种格式模型导入,自动识别手机零部件类型

02
网格划分

按零部件类型定制化网格方案,自动化生成高质量网格

03
材料与连接设置

一键配置材料属性与连接关系,确保仿真准确性

04
导出模型

导出符合仿真要求的模型文件,支持后续仿真分析

直观友好的操作界面

精简设计,流程清晰,让复杂的前处理建模变得简单高效

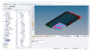
流程化主界面

流程化主界面

包含流程导航栏、功能设置面板、模型视图区等核心元素,布局合理,操作便捷,引导用户完成全流程建模。

定制化网格设置

定制化网格设置

针对不同零部件提供专属网格划分方案,参数设置简洁明了,一键生成高质量网格,大幅提升建模效率。

一键自动化创建器件材料属性及连接关系

一键自动化创建器件材料属性及连接关系

连接关系、材料属性定义自动化、规范的标准化命名,所有器件连接关系通过数据库进行统一管理,实现一键自动化创建器件材料属性以及连接关系。