身边有一些学化学和材料方面的朋友,他们往往更专注于实验,基本没有接触过仿真。如何用一个简单的例子告诉他们有限元分析是什么...
之前有写一篇《有限元分析的本质到底是什么?》,很多人在讨论着,我发现这背后并不是把概念理解透彻就能起决定性作用,影响结果...
很多朋友在后台问了一个问题,就是我案例中那个模态分析的一阶到六阶是什么意思?为了能够解答更多朋友的疑惑,今天这篇文章就详...
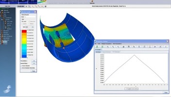
接着我们有限元分析能做哪些分析的系列文章,之前分享了《结构静力学分析》,今天继续给大家分享的是模态分析。我将会从定义、基...
有限元分析是什么? 仿真分析又是什么? 这两者没什么区别吧? 对于行业内或者圈外的有些人,经常听到“有限元分析(FEA)...
不知道你平时有没有这样想过这样的现象: 为什么桥梁能承载上百辆汽车飞驰而过? 为什么风力发电机叶片在狂风中不会折断? 为...
CAE仿真分析现如今成为众多行业必不可少的一个工具,对于CAE仿真分析技术方面我之前有很多的分享,而在最后一环节,CAE...
首先在分享之前,我们来看三个案例,从行业所遇到的痛点到如何去解决,又带来哪些实质性的提升,真的可以很好的诠释了多体动力学...
Deepseek作为最近很火的人工智能技术的代表,各个行业都在广泛应用。作为一个从业20多年的仿真技术人员,我也谈一谈D...