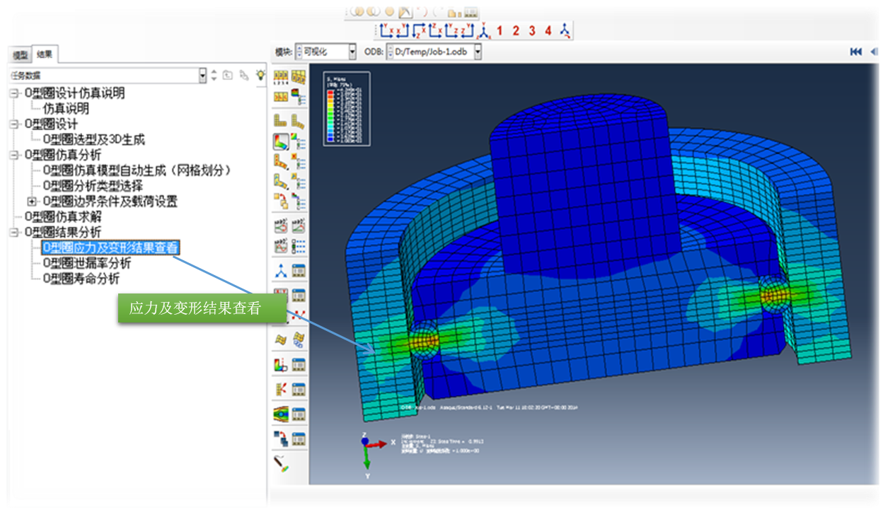
你考虑过手机充电器的可靠性吗?
你考虑过手机充电器的可靠性吗?

充电器通常指的是一种采用电力电子半导体器件,将电压和频率固定不变的交流电变换为直流电的静止变流设备,在以蓄电池为工作电源...

有限元分析提高电梯安全钳可靠
有限元分析提高电梯安全钳可靠

从普通楼房到摩天大楼,电梯逐渐成为人们不可避免的代步工具。电梯的安全性一直是大家最关注的问题。安全钳是电梯的安全保护装置...

中国车企首例知识产权案,研发创新更受重视,CAE仿真辅助研发!
中国车企首例知识产权案,研发创新更受重视,CAE仿真辅助研发!

近日,一场来自中国自主车企和新造车公司之间的知识产权纠纷案在业内引起轩然大波。​据上海市高级人民法院网公开资料显示,浙江...

重磅!我国首片8.5代液晶玻璃基板正式下线
重磅!我国首片8.5代液晶玻璃基板正式下线

随着工业4.0和消费水平升级,可穿戴电子产品、人工智能、智慧城市等新型领域将成为未来发展方向。尤其是物联网和互联网高速发...

“史上最贵车祸现场”CAE仿真起什么作用?
“史上最贵车祸现场”CAE仿真起什么作用?

“砰!”一声冲天巨响!一辆列车以76km/h的高速撞向另一辆车头。一瞬间车头炸裂、烟雾漫天,场面令人窒息。不过不要担心,...

央视点名京东,CAE仿真提高儿童安全座椅质量
央视点名京东,CAE仿真提高儿童安全座椅质量

据央视报道,上海市市场监管局近期发布的市场检验和质量抽查结果显示,相当多的儿童安全座椅质量堪忧。据悉,本次抽查的58批次...

RDS-精益设计高可靠性管控平台
RDS-精益设计高可靠性管控平台

科技的高速发展和信息技术的运用,标志着知识经济的形成和到来,知识成为经济增长、社会发展以及企业成长的关键性资源。面对知识...

汽车复位弹簧有限元分析
汽车复位弹簧有限元分析

随着社会的进步,新的工业产品的不断出现和应用,给人类创造了更加舒适、安逸的生活环境。作为机械基本元件之一的弹簧,在我们生...

ABAQUS二次开发应用实例
ABAQUS二次开发应用实例

随着计算技术和计算机的快速发展,有限元分析软件的功能也日渐强大,利用有限元分析软件进行计算现已成为科学研究中的一项重要手...