随着计算技术和计算机的快速发展,有限元分析软件的功能也日渐强大,利用有限元分析软件进行计算现已成为科学研究中的一项重要手段。但工程问题千差万别,不同的企业有着不同的专业背景和发展方向,通用软件不免在具体的专业方面有所欠缺,针对这些不足,大部分的通用软件都提供了二次开发功能,以帮助用户减少重复性的编程工作、提高开发起点、缩短研发周期、降低开发成本,并能够简化后期维护工作,给用户带来很多方便。

元王代理的达索Abaqus是世界上先进的大型通用有限元分析软件,解决问题的范围从相对简单的线性分析到许多复杂的非线性问题,广泛应用于各个工程领域和科学领域。由于Abaqus软件强大的通用功能,要求使用人员有着较高的专业背景知识,同时要求使用人员对软件功能操作熟悉,对于众多非专业工程师来说,无疑会增大软件的使用难度以及工程分析的效率。因此Abaqus也提供了若干用户子程序(User Subroutines)接口,它是一个功能非常强大且适用的分析工具,与命令行的程序格式相比,用户子程序限制少很多,从而更加灵活方便。

此外,Abaqus的脚本语言接口非常友好,其自嵌的脚本语言是Python系国际上广泛使用、功能强大、具有良好开放性的一种面向对象程序设计语言。所以,使用Python在Abaqus中进行二次开发较为方便,且可移植性强。Abaqus以基于Python的语言规则向二次开发者提供了许多库函数,这些库函数主要是用来增强Abaqus的交互式(GUI)界面直接高效地向Abaqus内核提交任务。使用Python可以进行参数化建模,修改交互式建立的模型,还可以一次提交多个作业。
以下为元王为某企业做的O型密封圈集成设计仿真分析。
O型圈是一种在航空航天中起着重要作用的简单零件,其设计或使用不当,在航空航天应用中造成的损失将会是非常非常巨大的,著名的挑战者号失事原因就是因为火箭助推器尾部接缝处的温度远低于O形环密封圈的设计承限温度,导致密封圈失效,造成火箭结构失效爆炸。通过对abaqus软件进行二次开发,快速实现O型圈建模以及设计仿真分析,确保O型圈设计合理。

O型密封圈集成设计仿真分析—流程图

O型密封圈集成设计仿真分析—参数化建模
数据采用后台数据库SQLServer进行统一的数据管理和维护


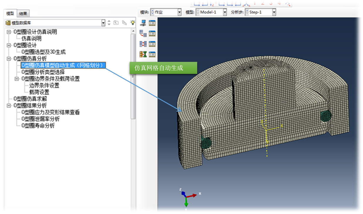
O型密封圈集成设计仿真分析—前处理设定
通过流程导航指引,程序调用数据库,自动获取网格建模标准,边界条件加载方式等实现模型从前处理自动设定

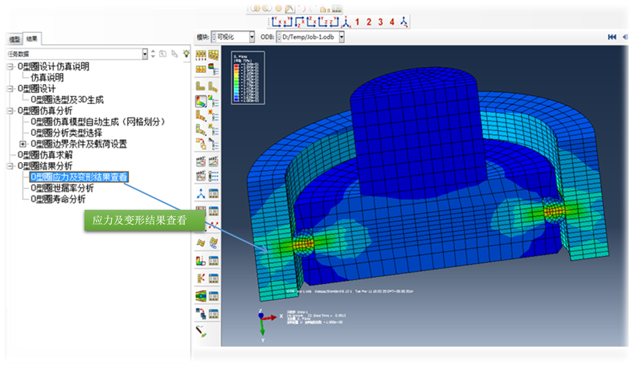
O型密封圈集成设计仿真分析—结果后处理
一键查看分析结果

元王在采用Abaqus二次开发的方法进行上述产品分析后,帮助客户企业减少重复性的操作过程、缩短研发周期、降低开发成,同时通过二次开发将工程经验,仿真要求参数化,与软件结合,更好的保护知识的传承性。
元王CAE二次开发可根据不同行业的使用特点进行定制开发服务,致力于降低行业工程人员使用门槛,使更多的非专业背景工程师能更轻松、更精准的使用软件提高设计及产品可靠性问题的分析能力。选择元王CAE仿真应用专家,为您的企业带来无限可能。